Instance Verification Kit (IVK)
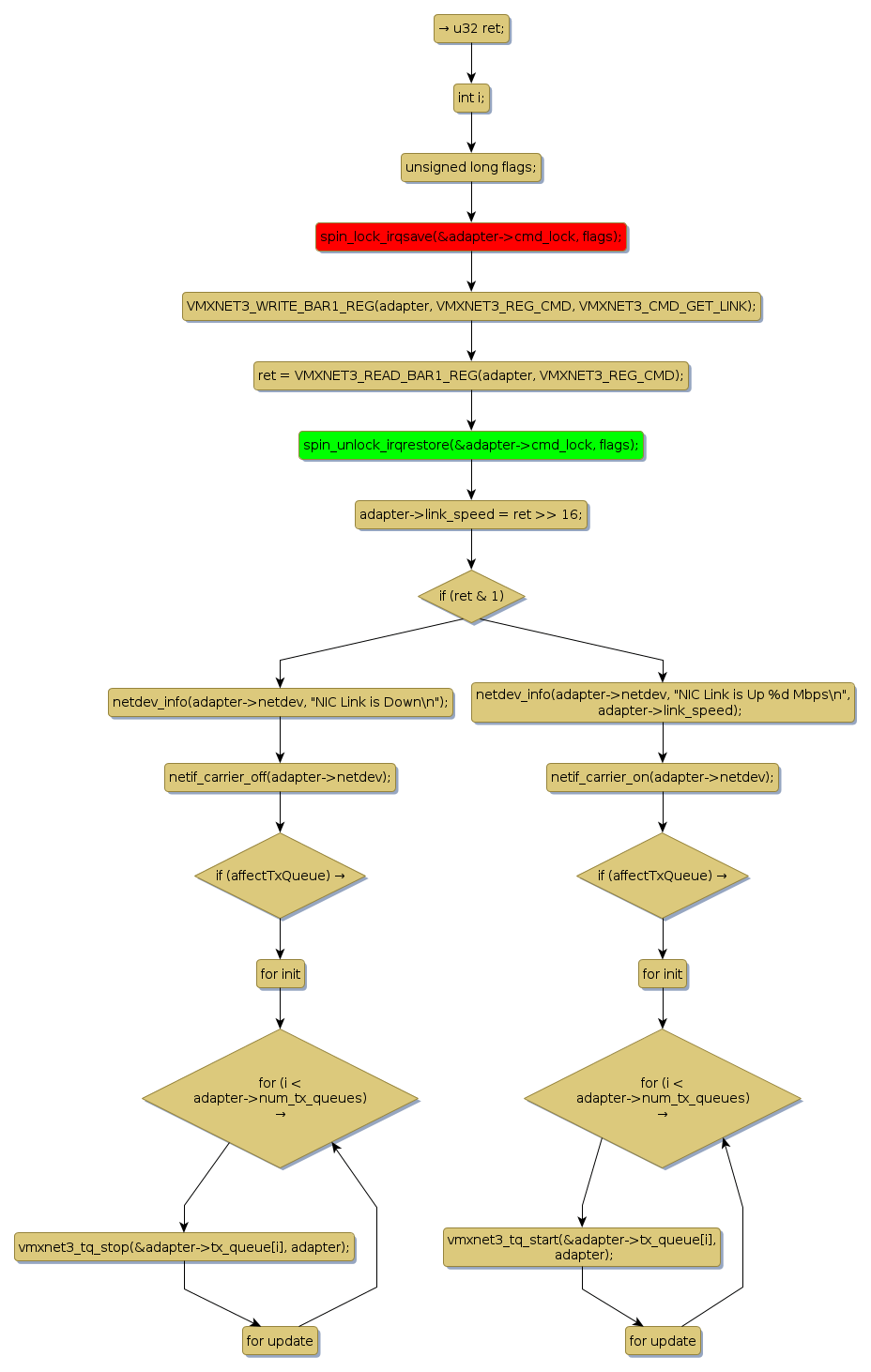
spin lock @ [3501+45+/linux-3.19-rc1/drivers/net/vmxnet3/vmxnet3_drv.c]
Instance Signature: cmd_lock
|
The Matching Pair Graph:
|
|
Function Name
|
Control Flow Graph (CFG)
|
Events Flow Graph (EFG)
|
Source Correspondence
|
|
vmxnet3_check_link
|
|
|
[3385+18+/linux-3.19-rc1/drivers/net/vmxnet3/vmxnet3_drv.c]
|